We have joined the Conflux Books family

Skelton Thatcher Publications has been acquired by specialist publisher Conflux Books, who publish books by technologists for technologists.

Our pioneering Team Guide series of books will benefit from increased author and reader resources, including regular interviews with authors, online and physical companion tools, and (from 2019) real printed books!Continue reading “We have joined the Conflux Books family”

New focus for Skelton Thatcher – Team Guide series of books on software practices

We’d like to share some exciting news about the latest direction for Skelton Thatcher Consulting.

After four years of successful consultancy helping numerous organisations to adopt modern technology practices such as Continuous Delivery and DevOps we are now focusing efforts on our publications business, Skelton Thatcher Publications:Continue reading “New focus for Skelton Thatcher – Team Guide series of books on software practices”

You build it, You run it (Why developers should also be on call)

This post was written by Chris O’Dell co-author of Team Guide to Software Releasability.


Discover the acclaimed Team Guides for Software – practical books on operability, business metrics, testability, releasability


It’s all about Feedback Loops

The Continuous Delivery Pipeline is familiar to most developers.  It’s a collaborative process built upon loops of feedback at every stage.  A new feature will defined between a Product Manager, a Developer and a Quality Analyst.  A pair of Developers will work together on the implementation following a Test Driven Development approach using the tests as feedback to guide progress.  The new code is compiled with the master branch and all of the unit tests are run.  The application may be deployed to a test environment and a series of Acceptance Tests will be run.  All of this feedback gives the confidence to proceed to a Production deployment at which point Ops take over and the developers pick up a new change.

This is wrong. The Developers’ involvement stops too soon.  The change is thrown over the wall to another team and the feedback cycles stop.

Continue reading “You build it, You run it (Why developers should also be on call)”

The benefits of using GoCD deployment pipelines for managing Terraform environments

This post was written by Rich Bosomworth.


Discover the acclaimedย Team Guides for Softwareย – practical books on operability, business metrics, testability, releasability

Although an excellent tool for infrastructure orchestration, Terraform plans can quickly become complex and difficult to manage, especially when deploying to multiple environments. In this post we examine the benefits of abstracting away core aspects of the deployment process into a GoCD wrapper and look at the enhanced potential offered by Terraform Enterprise. A basic understanding of Terraform and Continuous Delivery concepts is assumed.

Continue reading “The benefits of using GoCD deployment pipelines for managing Terraform environments”

MapCamp: From Sun Tzu to HM Government

This post was written by Chris O’Dell co-author of Team Guide to Software Releasability.


Discover the acclaimedย Team Guides for Softwareย – practical books on operability, business metrics, testability, releasability

It started with a simple question: “Is there any interest in a mapping camp?”. Simon Wardley wondered if it would be worthwhile organising a free evening meetup about mapping and it quickly became apparent that a meetup would not be sufficient. With the help of enthusiastic volunteers, the first Map Camp took place last Thursday.

Continue reading “MapCamp: From Sun Tzu to HM Government”

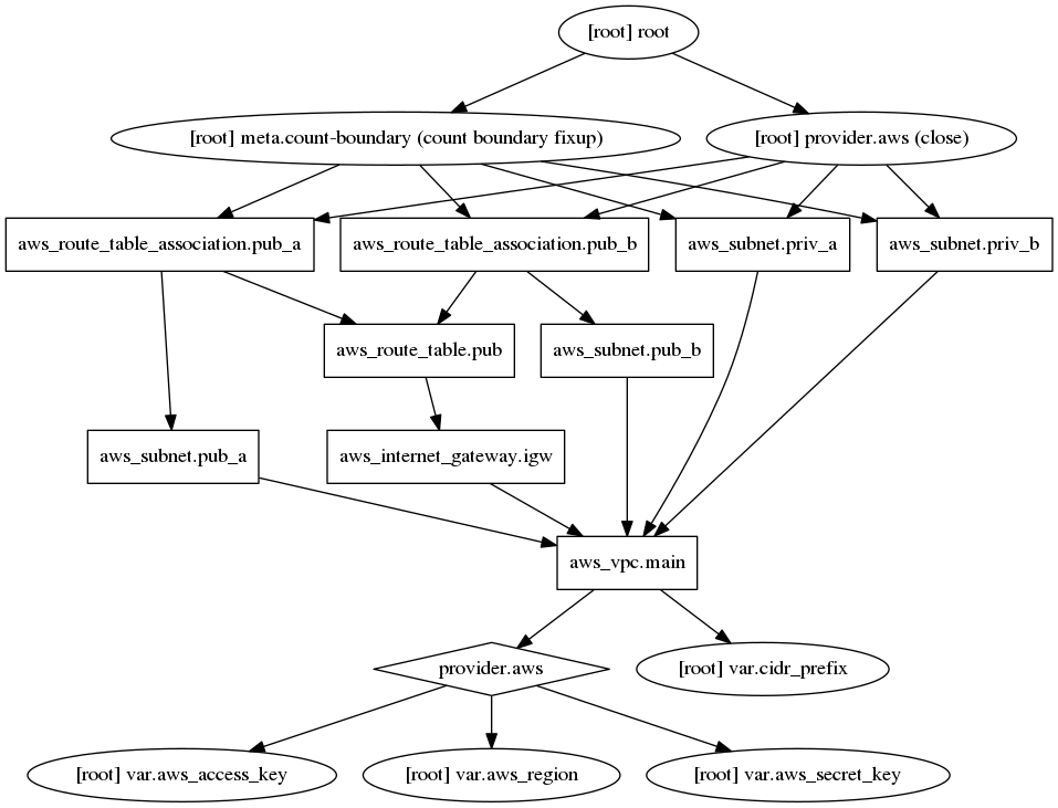
Auto-generated infrastructure node graphs from Terraform plans

This post was written by Rich Bosomworth.


Discover the acclaimedย Team Guides for Softwareย – practical books on operability, business metrics, testability, releasability

Information visualisation is used for visually representing data to reinforce and enhance cognition. When deploying infrastructure as code, this visual perspective of resources and their relationships can prove useful, both at the design stage, and also post deployment for purposes of troubleshooting and infrastructure development. In this post we take a look at how to achieve visual outputs for Terraform plans using auto-generation.

Continue reading “Auto-generated infrastructure node graphs from Terraform plans”

Using Packer to create Windows AWS AMIs for declarative build agents

This post was written by Chris O’Dell co-author of Team Guide to Software Releasability.


Discover the acclaimedย Team Guides for Softwareย – practical books on operability, business metrics, testability, releasability

Key Takeaways

  • Take advantage of the Cloud to scale your buildagents to meet development workloads (and save costs by turning them off when not in use
  • Use Packer to build declarative golden images, including with Windows, to reduce handcrafted buildagents
  • Developers can use Packer to amend the installed tooling and make these changes via Pull-Request process allowing for review from Ops
  • Use Pester to test your created instance before baking to an image
  • Run you image builds from your CI tool to increase visiblity and make it runnable from the press of a button
Continue reading “Using Packer to create Windows AWS AMIs for declarative build agents”

DevOpsDays London 2017: Mental Wellbeing, Learnings from the Unexpected and Incident Management

This post was written by Chris O’Dell co-author of Team Guide to Software Releasability.

DevOpsDays was back in London this week and was lucky enough to go along on the second day. The format was a mix of presentations the morning, ignite talks after lunch and Open Spaces forย the remainder of the day. ย I particularly like this mix as the talks give context and knowledge sharing in a structured way whilst the open spaces give the opportunity to talk with your peers.

Continue reading “DevOpsDays London 2017: Mental Wellbeing, Learnings from the Unexpected and Incident Management”

Container Clustering with Rancher Server (Part 7) – Stack and service build out to create a custom catalog item for Splunk

This post was written by Rich Bosomworth.


Discover the acclaimedย Team Guides for Softwareย – practical books on operability, business metrics, testability, releasability

This is the seventh post in an on-going series exploring Rancher Server deployment, configuration and extended use. In the last post I detailed how to create and deploy custom catalog items for GoCD. This post shows how we built out stack services from a docker-compose file to create a custom catalog item for Splunk Enterprise Monitor

Continue reading “Container Clustering with Rancher Server (Part 7) – Stack and service build out to create a custom catalog item for Splunk”

Useful tool for tracking Continuous Delivery โ€“ cdchecklist.info

This post was written by Matthew Skelton co-author of Team Guide to Software Operability.


Discover the acclaimedย Team Guides for Softwareย – practical books on operability, business metrics, testability, releasability

Summary: At cdchecklist.info we have made available a Trello board that contains all the key practices and recommendations from the book Continuous Delivery by Jez Humble and Dave Farley. You can clone this board to help with Continuous Delivery transformations in your own organisation.

Continue reading “Useful tool for tracking Continuous Delivery โ€“ cdchecklist.info”